• 业余电台操作证换证指南

    业余电台操作证换证指南

    官方公告 2025-06-07
    1381

    业余无线电台操作技术能力验证证书就要换发新证啦!这次换证有1年半的时间(2025年6月1日至2026年12月31日),接下来各省(自治区、直辖市)会陆续公布···

  • [转帖]走出个人使用无线电台的误区

    [转帖]走出个人使用无线电台的误区

    无线杂谈 2025-02-18
    1211

    石家庄无线电管理分局 刘原 随着我国改革开放形势的不断发展,人民群众的物质生活和文化水平不断提高,许多人向往着更高、更方便、更快捷的生活

  • 主页图片2

    主页图片2

    无线杂谈 2022-08-07
    1121

    想要将网站运营的更好,最基本的就是网站排名优化了,可能大部分人认为这并不是一件简单地事情,但是做网站优化其实并没有那么复杂,只需要适当的运用···

  • 关于我们

    关于我们

    无线杂谈 2022-08-07
    1199

    辽宁火腿网是一个业余无线电爱好者的家,是以无线电通信做为主要活动的区域。是辽宁省无线电运动协会网站,网站创建于2007年5月。 注册用户多为业余无···

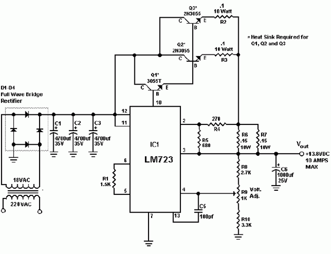
  • 220v转13.8v10A稳压电源电路图-LM723组成

    220v转13.8v10A稳压电源电路图-LM723组成

    技术分享 2026-04-06
    131

    LM723增加2N3055就可以扩大电流了增加2N3055的同时还要增加和R6、R7相同的电阻(或者适当增大R4)才能使输出电流扩大。本13.8v 10A稳压电源电路可应用···

  • 四种恒流源电路及其在集成运放电路中的应用

    四种恒流源电路及其在集成运放电路中的应用

    技术分享 2026-04-06
    119

    在改进型差动放大器中,用恒流源取代射极电阻RE,既为差动放大电路设置了合适的静态工作电流,又大大增强了共模负反馈作用,使电路具有了更强的抑制共···

  • 两种封装形式N 沟道场效应管的简单检测

    两种封装形式N 沟道场效应管的简单检测

    技术分享 2026-04-06
    118

    第一步:见图一红D 黑S ,阻值为数K。此时,红笔不动,黑笔碰触一下G,再回到S,此时,阻值读数为0,说明D,S 导通了;第二步:见图二 黑D 红S,阻值同···

  • DIY一个简单的场强计

    DIY一个简单的场强计

    技术分享 2025-11-14
    332

    先给出定义:场强计是什么?简单地说,场强计是一种能够测量发射机发射出的电场强度的仪器。场强计实际上是一个简单的接收机。它调谐在一个特定的频率···

  • 辽宁省内各地市无委会验机地址

    辽宁省内各地市无委会验机地址

    站内公告 2025-11-11
    472

    本文内点击加粗蓝色文本可查看详细地址/快捷拨打电话辽宁省内各地市无线电管理处验机地址沈阳市/2101:沈阳市无线电委员会;沈河区团结路54号新世纪大···